第一次当爸爸,很没有安全感;
不想要二胎,怕把号练费了;
为了防止自己不给媳妇添乱成为她的猪队友;
从备孕、怀孕、生产、做月子、到现在进入哺乳期,
每个阶段都在工作之余尽力做一些攻略,努力做好这个特殊阶段该尽的责任。
6月6号早6点,妥妥顺产出生,到今天已经差不多六个半月了


为了让月子过的更科学、更有安全感,我和媳妇提前一年半便找了个优惠力度大的时候,定了月子中心,这里建议备孕和正在怀孕的新手爸妈提前考虑好如何度过月子。如果是想住月子中心的话,提前了解,看看有没有优惠活动。如果是想请月嫂的话,也提前沟通,否则好的月嫂很容易没有档期。
发布前6篇攻略的时候,有人问我有没有月子食谱,在这里我也整理了一下,如果是自己家人伺候月子的话,建议了解下。
本人在做饭方面还有些小特长,所以这篇文章虽然未执行,但还是有借鉴意义的。
多图预警……嫌丑








闲话少说,书归正传,这篇攻略主要包括两个大板块,一是月子期间的食谱,二是哺乳期的饮食禁忌。


第一部分 月子食谱清单一、月子餐的原则
注:月子期前食物的丰富性比较重要,某宝有卖成套的月子期汤粥的材料包,价格1500-3000元左右,可以根据自身的实际情况购买。月子菜谱仅为参考可根据季节、蔬菜的时令情况做调整,每天摄入的内容需包括新鲜蔬菜、蛋白质(瘦肉、海鱼、蛋奶等)、及碳水化合物(米面、粗粮等),同时需要多饮用汤水,保证母乳的充分分泌。
1、少食多餐、定时定点
在怀孕期间,胀大的子宫会对其他器官造成压迫,产后新妈妈胃肠功能还没有恢复正常,所以在月子里要遵循少食多餐的原则。既保证营养,又不增加胃肠负担,让身体慢慢恢复。
吃饭时间设定:早餐 7:30,上午加餐 9:30,午餐 12:00,下午茶 15:30,晚餐 18:00,夜宵 20:00
2、清淡饮食、防止水肿
刚刚经历生产的妈妈,体内比常人要有更多的水分,如果产后不注意饮食,食用含盐量过高的食物,会加重体内水潴留,容易造成水肿。
①饮食应以清淡为主,切忌大鱼大肉、盲目进补,大量油脂的摄入也容易堵奶
②如葱、姜、大蒜、花椒、八角等热性的调料,要少于平时,这些放的多容易让母乳比较热性,导致宝宝上火
③食盐和调味料还是可以放的,清淡一些就好,不能矫枉过正。
3、远离咖啡、茶和碳酸饮料
这些饮料有兴奋作用,会通过乳汁影响宝宝,导致宝宝出现烦躁、呕吐、睡眠不安、消化不良等症状
除了兴奋作用之外,茶内的酚类物质、茶碱能够影响铁元素的吸收,造成贫血和营养不良,度过月子期,哺乳期也不要喝这些饮料
4、注意补钙补铁
新妈妈在怀孕期间和生产过程中会丢失大量的钙和铁,在哺乳期间对钙、铁的需求量也会很大。
牛奶、豆制品、虾皮、鸡蛋都是很好的补钙食物,菠菜、豆制品、血制品、肝脏、黑木耳则是很好的补铁食品。

二、月子期间食谱设计
第一阶段:以养血、补血、化瘀、祛恶露、排毒、利水(0-7天)
第1天:
早餐-小米粥、白萝卜煮水早间餐-五红汤
午餐-小米粥下午茶-蛋花汤
晚餐-萝卜海带汤夜宵-水果羹
第2天:
午餐-时蔬软面条下午茶-红豆羹
晚餐-蔬菜肉末粥夜宵-蒸蛋羹
第3天:
早餐-蔬菜瘦肉粥、煮鸡蛋、清炒莴笋早间餐-五红汤
午餐-蔬菜鸡丝汤面下午茶-银耳羹
晚餐-时蔬鸡蛋面条夜宵-芝麻糊
第4天:
早餐-小米枸杞粥、煮鸡蛋、蔬菜包早间餐-五红汤
午餐-软米饭、丝瓜肉末、木耳山药、肉末蔬菜蛋汤下午茶-银耳皂角米羹
第5天:
早餐-黑米粥、煮鸡蛋、豆沙包、蒸芋头早间餐-小馄饨
午餐-芝麻米饭、菌菇蒸蛋、羹清炒时蔬、番茄肉片汤下午茶-红豆百合羹
第6天:
早餐-虾仁馄饨、煮鸡蛋、清炒西生菜、蒸玉米早间餐-银耳红枣羹
午餐-粳米饭、冬瓜虾仁、清炒南瓜片、丝瓜瘦肉汤下午茶-山药枸杞羹
晚餐-鸡丝汤面、清炒小青菜、肉末蒸蛋羹夜宵-银耳紫米粥
第7天:
早餐-红豆花生粥、煮鸡蛋、清炒藕片、蒸带壳花生早间餐-蒸苹果泥
午餐-二米饭、紫菜虾仁蛋汤、山药炖排骨、清炒时蔬下午茶-肉馄饨
第二阶段:补肾、壮腰、健脾、收缩骨盆腔及子宫,促进分泌为主(8-14天)
产后第二周伤口基本愈合,经过一周的清淡饮食胃口以及恶露、水肿状况基本好转。但仍然需要继续排尽恶露、水肿。第二周开始在继续排恶露水肿的情况下尽量适当摄入一些补血食材。
第8天:
早餐-红豆粥、煮鸡蛋、煮玉米、拌木耳早间餐-银耳山药羹
午餐-芝麻米饭、豆芽菜炒肉丝、清炒娃娃菜、莲藕排骨汤下午茶-排骨汤煮面条
晚餐-黑米饭、西兰花炒肉片、番茄虾仁夜宵-核桃紫米羹
第9天:
早餐-花生红枣粥、煮鸡蛋、豆沙包、拌菠菜干丝早间餐-枸杞皂角米羹
午餐-粳米饭、菌菇豆腐煲、虾仁冬瓜、青椒里脊肉下午茶-银耳红枣羹

晚餐-蔬菜粥、清炒玉米鸡丁、胡萝卜蒸蛋羹夜宵-纯牛奶
第10天:
早餐-牛肉粥、蒸蛋羹、蒸红薯、清炒胡萝卜海带丝早间餐-红豆花生汤
午餐-杂粮饭、胡萝卜西兰花、香菇土豆炒肉末、海带豆腐汤下午茶-黑芝麻糊
第11天:
早餐-黑米粥、奶香包、煮鸡蛋、盐水花生早间餐-银耳百合羹
午餐-米饭、毛豆炒肉丝、芥蓝菜炒木耳、紫菜虾仁蛋汤下午茶-皂角米枸杞羹
晚餐-芝麻米饭、番茄炖牛腩、清炒小青菜夜宵-藕粉羹
第12天:
早餐-小米粥、蛤蜊炖蛋、流沙包、清炒西生菜早间餐-水果羹
午餐-薏仁饭、玉米鸡丁、西芹豆干、番茄猪肝汤下午茶-红豆百合羹
晚餐-杂粮饭、清炒南瓜片、三色虾仁夜宵-核桃糯米羹
第13天:
早餐-虾仁蔬菜粥、煮鸡蛋、蔬菜包子、清炒通心菜早间餐-核桃银耳羹
午餐-米饭、清炒小白菜、糖醋猪小排、玉米排骨汤下午茶-水果羹
晚餐-黑米饭、清蒸海鱼、清炒卷心菜夜宵-银耳紫米粥
第14天:
早餐-薏米红豆粥、煮鸡蛋、蒸南瓜、凉拌菠菜早间餐-银耳红枣羹
午餐-芝麻米饭、虾仁西兰花、木耳肉片、茯苓炖鸡汤下午茶-豆腐蛋花羹
第三阶段:催乳、理气
产后第三周,饮食以催乳为主。经过两周的休养,肠胃等各项生理机能慢慢恢复,宝宝胃容量也会慢慢增加,这个阶段需要多摄入催乳的汤水来增加泌乳量。
第15天:
早餐-小米枸杞粥、肉末炖蛋、清炒西葫芦、小馒头早间餐-红枣桂圆粥
午餐-杂粮饭、腰果芹菜胡萝卜鸡丁、清炒芥兰菜、黑豆乌鸡汤下午茶-黑芝麻糊
晚餐-粳米饭、时蔬炒肉片、清蒸海鱼夜宵-水果羹
第16天:
早餐-瘦肉蔬菜粥、枸杞炖蛋、清炒藕片、蔬菜包早间餐-红豆山药芡实羹
午餐-黑米饭、清炒芦笋尖、麻油鸡块、蔬菜猪肝汤下午茶-银耳皂角米羹
晚餐-排骨汤面、清炒南瓜、片西兰花炒虾仁夜宵-核桃紫米粥
第17天:
早餐-茯苓红枣粥、蒸蛋羹、清炒芦笋尖、流沙包早间餐-花生芡实羹
午餐-红豆饭、清炒小青菜、西芹肉末、茯苓排骨汤下午茶-糙米粥
晚餐-杂粮饭、番茄牛肉、芥蓝炒白玉菇夜宵-牛奶西米羹
第18天:
早餐-红枣黑米粥、蛤蜊炖蛋、拌木耳、蒸南瓜早间餐-香蕉羹
午餐-米饭、清炒生菜、木耳藕片炒肉片、豆腐鲫鱼汤下午茶-银耳红枣羹

第19天:
早餐-虾仁粥、芝麻蒸蛋、拌菠菜干丝、豆沙包早间餐-黑米红枣银耳粥
晚餐-薏仁饭、香菇青菜心彩椒牛肉片夜宵-核桃花生糯米粥午茶-燕麦牛奶
晚餐-薏仁饭、香菇青菜心、彩椒牛肉片夜宵-核桃花生糯米粥
第20天:
早餐-莲子紫米粥、肉末蒸蛋、清炒胡萝卜海带丝、小馒头早间餐-奶香南瓜泥
午餐-红豆饭、清蒸海鲈鱼、山药片炒木耳、萝卜炖羊肉汤下午茶-水果羹
晚餐-糙米饭、彩椒鸡胸肉丁、西芹炒鸭血夜宵-黑芝麻糊
第21天:
早餐-瘦肉蔬菜粥、核桃仁炖蛋、盐水花生、蒸玉米早间餐-红豆山药芡实羹
午餐-米饭、麻油鸡、清炒油麦菜、虾仁豆腐汤 下午茶-山药枸杞羹
晚餐-糯米饭、青椒牛肉丝、胡萝卜莴笋鸡丁夜宵-纯牛奶
第四阶段:进补、补充营养及血气
第22天:
早餐-红豆粥、肉末炖蛋、凉拌绿豆芽、蒸玉米早间餐-燕麦牛奶
午餐-杂粮饭、花生猪脚汤、清炒杭白菜、彩椒玉米粒炒鸡丁下午茶-紫薯羹
晚餐-黑米饭、莲藕炒鸡丁、西兰花炒虾仁夜宵-枸杞银耳羹
第23天:
早餐-小米枸杞粥、虾仁炖蛋、清炒油麦菜、蒸南瓜 早间餐-花生芡实羹
午餐-芝麻饭、青菜猪肝汤、彩椒豆干、家常烧鸡块下午茶-花生红枣汤
晚餐-米饭、田园小炒、清蒸海鱼夜宵-红豆黑米羹
第24天:
早餐-南瓜粥、核桃仁炖蛋、清炒通心菜、流沙包早间餐-银耳红枣羹
午餐-米饭、黑豆乌鸡汤、清炒生菜、茭白牛肉丝下午茶-黑芝麻糊
晚餐-红豆饭、虾仁炒西兰花、木须肉夜宵-核桃紫米羹
第25天:
早餐-西红柿鸡蛋疙瘩汤、煮鸡蛋、凉拌菠菜、蔬菜包早间餐-肉糜豆腐蛋花羹
午餐-芝麻粳米饭、奶白鲫鱼汤、豆芽菜炒虾仁、芹菜炒鸭血 下午茶-燕麦牛奶
晚餐-牛肉汤面、彩椒茶树菇、胡萝卜土豆焖排骨夜宵-燕麦牛奶
第26天:
早餐-虾仁粥、花生仁炖蛋、盐水花生、小馒头早间餐-紫薯羹
午餐-杂粮饭、茯苓乌鸡汤、清炒小青菜、胡萝卜海带丝下午茶-银耳红枣羹
晚餐-二米饭、青椒土豆丝、番茄炖牛肉夜宵-银耳山药羹
第27天:
早餐-香菇鸡肉粥、煮鸡蛋、凉拌海带丝、小馒头早间餐-纯牛奶
午餐-糙米饭、海带瘦肉汤、清炒菠菜、土豆炖牛仔骨下午茶-红豆百合羹
晚餐-米饭、番茄炒蛋、芥蓝炒牛肉夜宵-黑芝麻糊
第28天:
早餐-胡萝卜菠菜粥、煮鸡蛋、清炒芦笋尖、小馒头早间餐-黑芝麻糊

午餐-杂粮饭、玉米排骨汤、清炒菜心、胡萝卜焖排骨下午茶-水果羹
晚餐-蔬菜面条、芹菜炒木耳、菜椒炒猪肚夜宵-纯牛奶
第二部分,哺乳期饮食攻略“科学忌口”
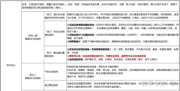
韭菜、大蒜回奶不能吃;螃蟹太寒凉不能吃……这些“指南”没有临床实验支撑,有些已经被证伪,全靠“前人经验”来吸引眼球,高尔夫高大爷说了,脱离了临床数据的忌口理论都是耍流氓(调侃)。
一、所有人都需要忌口的食物
1、“忌口”酒水及含酒精的其他饮料及食物
酒精可以通过乳汁进入孩子体内,孩子肝脏代谢酒精的能力弱,所以喝酒会影响孩子吃奶睡眠,损伤脑神经、甚至生长发育。为了自己的后代,尽量忍着点吧, 实在忍不住喝顿酒,少喝点,然后12小时之后再亲喂母乳
2、“忌口”存在安全隐患的食物
①可能含有李斯特菌的食物:没有洗干净的生蔬菜,没有经过巴氏消毒的牛奶和奶制品(城市人口不容易喝到,但是部分农村地区会接触到), 没有煮熟过的各类熏肉、熏鱼、火腿、热狗、肉酱(比较常见的如烟熏三文鱼,西班牙火腿);
②可能含有沙门氏菌的食物:生的或没有全熟的鸡鸭肉海鲜(比如寿司),没有全熟的蛋,可能含有生蛋的酱料蛋黄酱,美乃滋等;
③鲜榨蔬果汁:脱离了完整水果的无菌状态,高糖液体是病菌滋长的培养皿,不建议哺乳期的妈妈饮用;
3、“忌口”重金属含量高的食物
①汞含量比较高的海鱼(食物链等级更高的):如:剑鱼,国王鲭鱼,方头鱼/马头鱼,鲨鱼,吞拿鱼/鲔鱼、金狮鱼、马林鱼
②螃蟹可以吃!富含优质蛋白和DHA,只要完全煮熟,是营养丰富又安全的食物
③含铅高的食物:转炉爆米花、皮蛋、水果皮、膨化食品、近海的海鲜(蚬子、蛏子之类的)
二、部分人需要忌口的食物
1、气味大的食物
妈妈的饮食会影响母乳的味道,导致宝宝不喜欢喝奶,比如大蒜,咖喱粉,辣椒面,洋葱,卷心菜,花菜,西蓝花等,这些需要妈妈细心的观察,如果明确知道自己在吃了某种食物会宝宝不爱吃奶,那么在哺乳期间就停止食用
看到了没,辣的可以适量吃~
2、易过敏的食物
如果宝宝出现腹泻的情况,有宝宝乳糖不耐受或某些食物过敏的可能性,可以给新生儿做个过敏原筛查,直接测出来新生儿哪些食物会过敏,妈妈在平时饮食中避免摄入。
三、其他要注意的
1、控制膳食中总的脂肪量
①脂肪会影响哺乳妈妈的食欲及消化功能,而且会导致宝宝出现脂肪泻的情况
②炒菜油要少放; 煲汤的材料宜选择一些脂肪较低的肉类,如鱼类、瘦肉、去皮的禽类、瘦排骨等,也可喝蛋花汤、豆腐汤、蔬菜汤等;
③如果用脂肪含量高的肉类煲汤,一定要将上面的浮油撇掉再食用;
2、高油脂高热量的油炸食品、加工食品
含油的饼干、曲奇、蛋糕、炸鸡、薯条、薯片等,含有不健康的脂肪酸,所以最好少吃或者不吃
3、含糖量高的食物和饮料
比如可乐、甜茶、甜点。WHO已经明确规定了添加糖的摄入量,每天不超过25g, 而瓶330ml的可乐就可以提供35g的添加糖,除此之外,提供不了任何有益成分
按传统上图















除了这篇攻略之外,还做了其他几篇攻略分别是
①第一篇-(纯干货execl表)一个硬核准爸爸做的新生儿说明书第一篇,我给媳妇做的产前及月子攻略
包括准爸爸的思想储备、生产前要做提前联络那些事情、产前准妈妈需要做哪些训练、去生产的时候需要带哪些物品等内容。全部是干货,细化到可执行的细节。


②第二篇- (纯干货execl表)一个硬核准爸爸做的新生儿说明书第二篇,关于睡眠、啼哭、喂奶的几个常见问题的攻略
包括新生儿睡眠、新生儿啼哭原因及解决方案、新生儿拍嗝、新生儿喂奶等内容。


③第三篇-新生儿常见病病因、表征及解决方案(纯干货execl表)一个硬核准爸爸做的新生儿说明书第三篇,新生儿常见病的病因、症状及护理解决方案
包括实际中新生儿常见病的发病原因、症状及护理方案,能够让爸妈能够第一时间判断出来宝宝出现了什么问题,第一时间找到最好的护理及就医方案。


④第四篇-(纯干货execl表)一个硬核准爸爸做的新生儿说明书第四篇,新生儿月成长事件【0-6月】
⑤第五篇-(纯干货execl表)一个硬核准爸爸做的新生儿说明书第五篇,新生儿月成长事件【7-12月】
包括0-12个月中,每个月分别需要打什么疫苗、怎么合理饮食、宝宝如何睡觉、如何护理、该玩什么玩具、该具备什么能力、这个月份该注意哪些事项等,一个相当详细的宝宝成长说明书。


⑥第五篇-宝宝辅食攻略
包括吃辅食的原则、6-12个月的辅食计划等内容,后续会在此表中加入一些具体的辅食做法。


⑦第六篇-(纯干货execl表)新生儿说明书第六篇,产褥包用品、新生儿用品购买避坑指南
文章分几类阐述了需要购买的东西,分别为需要带去医院的、提前买好放在家里的、家里需要改造的、短期内不用着急买的、其他需要知晓的等等,同时对每样东西的购买优先级和重要程度有所标识,大家可以根据自己的预算做调整。


第七篇-(纯干货execl表)新生儿说明书第七篇,月子食谱清单及哺乳期饮食攻略
包括月子期间的饮食原则、每天6顿饭的具体食谱及哺乳期如何摒弃不靠谱的经验主义,做到科学忌口。





